按省份首字母选择
注:本文价格信息整理自公开资料,仅供参考,实际价格以陵园公示为准。
近日
(湖北)天门市公共资源交易中心发布
天门市城乡殡葬服务基础设施提升工程
招标计划
具体如下
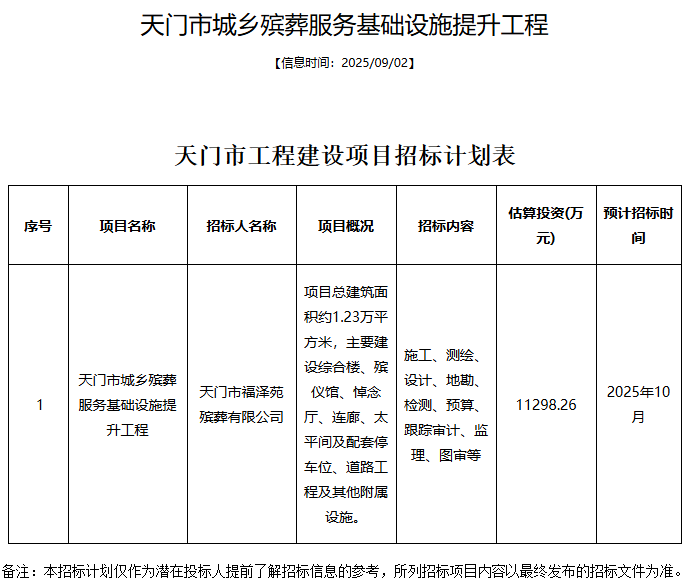
项目名称:天门市城乡殡葬服务基础设施提升工程
项目概况:项目总建筑面积约1.23万平方米,主要建设综合楼、殡仪馆、悼念厅、连廊、太平间及配套停车位、道路工程及其他附属设施
招标内容:施工、测绘、设计、地勘、检测、预算、跟踪审计、监理、图审等
估算投资:11298.26万元
预计招标时间:2025年10月
具体招标内容
可点击文末【阅读原文】查看
↓↓↓

如需了解项目招标进展、建设动态
等后续信息
可关注本公众号
(浏览:)
发布日期:2025-05-19
发布日期:2025-03-21
发布日期:2024-06-26
发布日期:2024-06-24
发布日期:2024-06-20
发布日期:2024-06-17
发布日期:2024-06-05
发布日期:2024-06-04
发布日期:2024-05-27
注:本网站部分资料来源于网络,版权归原作者所有,如有相关诉求,请联系 400-0000-391
祭祀网版权所有 网站地图 网站备案号:陕ICP备2021010630号-2